Bryansk, Bryansk, Russian Federation
Bryansk, Bryansk, Russian Federation
Bryansk, Russian Federation
The article analyzes the organizational structure of the information technology sector of JSC Scientific-Production Enterprise Specelectromechanika; compiles and considers the general organizational structure of the IT sector of JSC Scientific-Production Enterprise Specelectromechanika. The work substantiates its classification as a linear type with a clearly defined hierarchy with periodic transformation into a matrix when performing specific software development and integration works for automated process control systems (APCS). The authors have established that the imbalance of qualified personnel between the development and integration departments leads to an increase in coordination costs and a decrease in the work quality at all stages of software development and implementation. Mechanisms for evaluating the organizational structure based on two criteria are proposed: the maximum load on the manager and the total management costs of the entire management hierarchy. The work formulates a minimax problem of choosing the optimal management hierarchy; carries out an analysis of distributing aggregated information interaction flows between employees, as well as management costs; proposes the structure optimization by including senior engineers in the management hierarchy. Based on expert data, calculations are made, which, despite the expansion of the management network, show a reduction in total costs and a decrease in the maximum load for the proposed structure. The results confirm the expediency of transitioning to a multi-level model and the effectiveness of distributing intensive flows at the lower levels of the hierarchy.
organizational structure, structure management, IT sector, optimization, hierarchy, software integration, software development, automated process control systems (APCS), project management, employee management, employee training, optimization, management hierarchies
Введение
Актуальность темы. Организационная структура формирует основу компании, обеспечивая взаимосвязь между элементами системы управления [3, стр. 372]. В трудах российского ученого Д.А. Новикова организационная структура предприятия рассматривается как ключевой элемент системы управления, определяющий эффективность функционирования организации в условиях динамичной внешней среды. В современных условиях структура должна быть гибкой, способной трансформироваться под воздействием внешних и внутренних факторов [3, стр. 375]. Это утверждение согласуется и с работами зарубежных ученых, которые отмечают существенное влияние, которое оказывает проектирование организационной структуры предприятия на его деятельность [6], [8], [10-11].
В реальных компаниях практически невозможно экспериментировать со схемой управления действующих подразделений, поэтому особенно важны модели, которые помогают выбрать результативную иерархию и обоснованно менять её направление и масштаб по мере изменения условий работы организации [1, стр. 196].
Цель и задачи исследования. Целью исследования является анализ организационной структуры сектора ИТ компании для определения ее преимуществ и недостатков, а также разработка методов для оценки и оптимизации управленческой иерархии, позволяющих снизить показатели нагрузки на ключевых руководителей за счет введения дополнительного уровня менеджеров (ведущих инженеров) при неизменном составе исполнителей.
Объект и предмет исследования. Объектом исследования является сектор ИТ компании АО «НПО «Спецэлектромеханика» — научно-производственного объединения в сфере разработки и внедрения автоматизированных систем управления на объектах промышленности. Предметом исследования является оптимизация управленческих затрат организационной структуры сектора ИТ компании за счет изменения иерархии управления.
Методы исследования. В исследовании используется теоретическая методология поиска оптимальных структур управления, изложенная Новиковым Д.А. [1].
Обозначения и сокращения
ИТ — информационные технологии;
ПО — программное обеспечение;
ПЛК — программируемый логический контроллер;
SCADA (Supervisory Control And Data Acquisition) — программно-аппаратный комплекс для диспетчерского управления и сбора данных в реальном времени;
ИБ — информационная безопасность;
АРМ — автоматизированное рабочее место;
НПО — научно-производственное объединение;
ОРПО — отдел разработки программного обеспечения;
ОИПО — отдел интеграции программного обеспечения.
- Организационная структура сектора ИТ компании
Сектор информационных технологий компании рассматривается как организационная система, объединяющая сотрудников для производства программного обеспечения АСУ ТП на промышленных объектах. Реализация совместной деятельности осуществляется путем распределения полномочий и ответственности на основе процедур и правил, в качестве которых выступают организационные и нормативные документы компании [4, стр. 3].
Сектор информационных технологий выполняет комплекс взаимосвязанных функций, который включает разработку, внедрение и сопровождение программного обеспечения АСУ ТП, а также осуществляет взаимодействие с внешней средой (другие производственные подразделения, заказчики, объекты внедрения). В организационном контуре сектора выделяются две функциональные группы: отдел разработки ПО и отдел интеграции ПО. Управление функциональными группами осуществляют руководители структурных подразделений по направлениям деятельности, общее управление всем сектором осуществляет заместитель технического директора по ИТ.
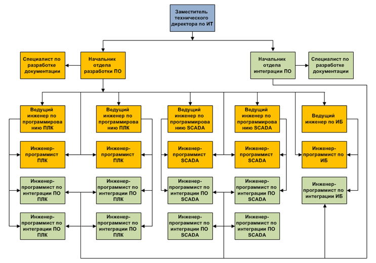
Организационную структуру сектора ИТ компании можно представить в виде схемы (см. рис. 1) в качестве основных элементов которой выступают сотрудники отделов разработки и интеграции ПО, а также руководители по направлениям деятельности.
Рис. 1. Организационная структура сектора информационных технологий АО «НПО «Спецэлектромеханика»
Fig. 1. Organizational structure of the information technology sector of JSC NPO Spetselektromechanika
Анализ организационной структуры показывает ее соответствие линейному типу, в рамках которого подчинённость участников организационной системы можно представить в виде дерева, в котором каждый элемент подчинён следующему более высокого уровня. Данная структура отражает статические характеристики организационной системы. В некоторые моменты времени для организации характерна смена структуры, при которой возможна трансформация из линейной в матричную, с организацией двойного подчинения и дополнительных связей между любыми элементами для решения организационной системой специфичных задач. С точки зрения целей и решения задач указанная структура соответствует функциональному типу, в котором декомпозиция строится на основе функций – разработки ПО ПЛК, разработки ПО SCADA, настройки информационной безопасности и др. [3, стр. 373].
С позиций механизмов управления структурой организационных систем матричная надстройка соответствует распределенному контролю, в котором один и тот же специалист выполняет задачи одновременно в интересах нескольких центров управления.
Анализ показывает неравномерное распределение специалистов с квалификацией «ведущий инженер». Связано это, прежде всего, с целями и задачами, которые стоят перед отделами разработки программного обеспечения и интеграции программного обеспечения. Основной задачей отдела разработки программного обеспечения является создание новых видов продукции и компонентов к ним, проведение совместных испытаний и приемки продукции с представителями заказчика, для чего требуется высокая квалификация специалистов. Отдел интеграции обеспечивает внедрение разработанной продукции и ее компонентов на объектах конечного заказчика, внесение изменений в рамках выполнения работ при запуске объекта, а также гарантийные обязательства.
Развитие отдела разработки ПО является приоритетной целью компании, так как именно результаты трудовой деятельности данного подразделения обеспечивают наибольшую долю прибыли. В этой связи, наиболее подготовленные специалисты и основные ресурсы сосредоточены именно в отделе разработки ПО. Следствием меньшего внимания к отделу интеграции является дефицит в подразделении высококвалифицированных кадров.
Отсутствие персонала с необходимой квалификацией приводит к низкому качеству выполнения работ на этапе интеграции программного обеспечения, к дополнительным материальным, экономическим и трудовым затратам, и как следствие, к снижению уровня конкурентоспособности на рынке. В этой связи руководство компании видит решение в развитии потенциала молодых специалистов отдела интеграции.
Другим ограничением действующей организационной системы является высокая концентрация координационных функций у ключевых руководителей подразделений сектора ИТ. При росте портфеля заказов существенно возрастают управленческие нагрузки, связанные с одновременным согласованием требований по нескольким проектам, распределением ресурсов, контролем за ходом работ, что приводит к перегрузке, увеличению времени принятия решений и росту координационных издержек. В этой связи снижение перегруженности ключевых руководителей рассматривается как необходимое условие повышения управляемости сектора ИТ и расширения объёма выполняемых работ без потери качества. Достижение данного результата также возможно за счёт перераспределения части управленческих функций на нижние уровни организационной структуры.
Для решения задачи развития сектора ИТ руководством компании поставлены задачи по изменению действующей структуры сектора информационных технологий, которые включают:
- использование ведущих инженеров отдела разработки и интеграции ПО в качестве младшего управленческого звена для развития профессиональных навыков сотрудников отдела интеграции при сохранении текущего уровня производительности;
- снижение нагрузки ключевых руководителей за счёт перераспределения части управленческих функций на нижние уровни организационной структуры для возможности увеличения портфеля заказов.
- Методы оценки и оптимизации иерархии сектора ИТ
Моделирование организационной структуры сопряжено с двумя ключевыми трудностями: необходимостью корректно формализовать управленческую деятельность в виде математической модели, а также необходимостью обеспечения возможности строгого анализа полученной формализации. Обзор литературы показывает, что существующие подходы неизбежно используют упрощающие допущения и отражают управленческую работу лишь частично, моделируя несколько аспектов управления (координация подчинённых, контроль исполнения, принятие решений, обработка информации и др.) [1, стр. 223].
В рамках теории организационных систем задача оптимизации структуры решается с использованием механизмов оптимальных структур управления, включая формирование организационных иерархий, методы поиска оптимальных древовидных структур и построение моделей, позволяющих сравнивать альтернативные конфигурации по заданным критериям эффективности [3], [7], [9].
В соответствии с решением задачи надстройки над технологической сетью текущую структуру сектора ИТ можно представить в виде руководителей и подчиненных. К руководителям отнесем заместителя технического директора по ИТ, а также начальников отделов разработки и интеграции программного обеспечения. К подчиненным отнесем инженеров различных категорий, включая ведущих, которые на текущий момент отвечают за разработку наиболее сложных компонентов программного обеспечения и в управлении участия не принимают.
Рассмотрим организационную структуру сектора ИТ в виде ацикличного графа, состоящего из множества руководителей
, множества подчиненных
которые взаимодействуют друг с другом и внешней средой
, а также множество ребер подчинённости
, ребро которого показывает, что сотрудник
является подчиненным руководителя
. Корнем графа выступает главный руководитель — заместитель технического директора по ИТ.
Ориентированный граф подчиненности
с множеством руководителей
и множеством ребер подчиненности
является иерархией, управляющей множеством исполнителей
. С помощью данной иерархии опишем межуровневое взаимодействие руководителей и сотрудников отделов разработки и интеграции программного обеспечения [1, стр. 199].
Для каждого руководителя
определим агрегированный поток:
Где:
— интенсивность взаимодействий внутри зоны ответственности руководителя;
— интенсивность взаимодействий зоны ответственности с внешними объектами (другими подразделениями или внешней средой).
Величина
характеризует взаимодействие, возникающее при постановке задач, контроле исполнения, согласовании решений и распределении ресурсов между сотрудниками, входящими в зону ответственности данного руководителя. Величина
отражает взаимодействие зоны ответственности руководителя с внешними объектами — другими подразделениями предприятия, смежными руководителями, заказчиком, поставщиками и т.д., которые не входят в зону его подчинения, но требуют регулярных согласований, отчётности, разрешения конфликтов и координации. На практике обе компоненты могут рассчитываться как агрегированные суммы весов соответствующих коммуникационных связей (по экспертно заданной шкале или по статистике событий), что позволяет количественно сопоставлять иерархии по степени концентрации управленческих потоков и оценивать эффект перераспределения интенсивных взаимодействий на нижние уровни управления.
Суммарные затраты иерархии
определим как сумму затрат всех ее руководителей. Оптимальной иерархией будем считать иерархию, затраты которой сведены к минимуму.
Для сравнения альтернативных иерархий
будем использовать следующие показатели эффективности:
- Суммарные управленческие затраты:
- Максимальная нагрузка на руководителя:
.
Где:
— агрегированный поток взаимодействий (интенсивностей коммуникаций и координации), приходящийся на руководителя
;
— функция преобразования потока в затраты.
Функцию преобразования потока взаимодействий в управленческие затраты в настоящей работе принимаем степенной (значение степени больше 1), поскольку при росте нагрузки руководителя издержки координации увеличиваются нелинейно: дополнительные коммуникации требуют непропорционально большего времени на согласование, повышают вероятность задержек и ошибок, а также снижают качество управленческих решений.
,
где
,
— экспертный коэффициент перевода потока в затраты.
Постановку задачи выбора организационной структуры сформулируем следующим образом. Каждой структуре
сопоставим нагрузку на руководителя
, определяемую агрегированным потоком взаимодействий
, который включает коммуникации внутри зоны ответственности руководителя и внешние коммуникации его зоны с другими подразделениями или внешней средой.
С помощью функции
преобразуем показатели нагрузки в затраты, которые интерпретируем как временные, координационные ресурсы управления.
Минимакс-критерий определяется как максимальная нагрузка на руководителя
, которая показывает наиболее слабое место структуры — максимально перегруженное звено.
Задача оптимального выбора иерархии заключается в поиске Парето-оптимальной иерархии
, при которой одновременно уменьшаются максимальная перегрузка управляющего звена и суммарные управленческие затраты всей иерархии:
,
,
Введённая постановка позволяет формально оценивать эффект перераспределения интенсивных потоков по уровням управления: структура считается предпочтительной, если она снижает максимальную перегрузку руководителей, даже при сохранении общего объёма взаимодействий в системе, а также суммарные управленческие затраты.
Выигрыш при переходе от базовой структуры
к новой структуре
определим как разность значений выбранных критериев эффективности.
Выигрыш по суммарным затратам при переходе к новой структуре определяется как:
Выигрыш по критерию снижения перегрузки наиболее нагруженного руководителя определяется как:
Выигрыш от оптимизации иерархии сектора ИТ проявляется в том, что при рациональном перераспределении управленческих связей и включении части координационных функций на нижние уровни управления снижается концентрация интенсивных взаимодействий на верхнем уровне.
- Оптимизация управленческой иерархии сектора ИТ компании
Поиск оптимальной иерархии в секторе ИТ крайне трудоёмок, так как требует полной информации о функции затрат и взаимных издержках между сотрудниками, а также анализа всех возможных вариантов структур. Поэтому в качестве альтернативы рассмотрим частный случай иерархии, в которой произведем назначение ведущих инженеров-программистов в группу руководителей для управления подчиненными инженерами-программистами.
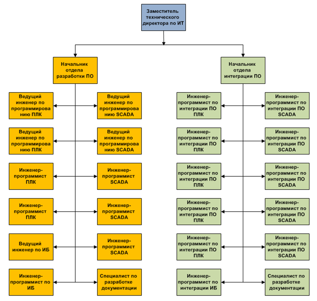
Представим текущую структуру сектора ИТ в виде иерархии, в которой руководителями выступают заместитель технического директора и начальники подразделений разработки и интеграции программного обеспечения (см. рис. 2).
Рис. 2. Действующая иерархия управления сектора информационных технологий АО «НПО «Спецэлектромеханика»
Fig. 2. The current hierarchy of management of the information technology sector of JSC NPO Spetselektromechanika
Для задания интенсивностей взаимодействий использована экспертная оценка, выполненная руководителями, непосредственно участвующими в управлении и реализации работ сектора ИТ (руководители подразделений и ведущие специалисты). Значение интенсивности взаимодействия оценивалось по дискретной шкале (1–100 баллов), на основе критериев, приведенных в таблице 1.
Таблица 1.
Экспертная оценка интенсивности взаимодействия руководителей сектора ИТ
Table 1.
Expert assessment of the intensity of interaction between IT sector managers
|
№ |
Критерий |
Зам. тех. директора |
Начальник ОРПО |
Начальник ОИПО |
|
Интенсивность взаимодействия внутри зоны ответственности |
||||
|
1 |
Согласование документации |
42 |
45 |
45 |
|
2 |
Контроль процессов выполнения работ по направлению ПЛК |
26 |
90 |
92 |
|
3 |
Контроль процессов выполнения работ по направлению SCADA |
28 |
91 |
93 |
|
4 |
Контроль процессов выполнения работ по направлению информационной безопасности |
25 |
75 |
49 |
|
5 |
Контроль процессов выполнения работ по направлению разработки документации |
29 |
59 |
61 |
|
Интенсивность взаимодействия с внешней средой |
||||
|
6 |
Взаимодействие с представителями заказчика |
93 |
66 |
83 |
|
7 |
Взаимодействие со смежными подразделениями |
87 |
70 |
79 |
Итоговые значения для расчётов получены агрегированием экспертных оценок. Полученные значения позволяют производить расчеты для сопоставления альтернативных иерархий по критериям максимальной нагрузки и суммарных управленческих затрат. В таблице 2 представлено распределение и описание потоков взаимодействия, полученных на основе экспертной оценки.
Таблица 2.
Распределение потоков взаимодействия сектора ИТ АО «НПО «Спецэлектромеханика»
Table 2.
Distribution of interaction flows in the IT sector of JSC NPO Spetselektromechanika
|
№ |
Руководитель |
Интенсивность взаимодействия внутри зоны ответственности |
Интенсивность взаимодействия с внешней средой |
|
1 |
Заместитель технического директора по ИТ |
30 |
90 |
|
2 |
Начальник отдела разработки ПО |
72 |
68 |
|
3 |
Начальник отдела интеграции ПО |
68 |
81 |
Далее на основе потоков взаимодействия рассчитываются агрегированные показатели нагрузки для каждого руководителя, определяемые функцией преобразования потока
в затраты. Для отражения роста управленческих издержек при увеличении интенсивности взаимодействий используем квадратичную функцию преобразования потока в затраты
. Поскольку в вычислительном примере сравниваются альтернативные структуры в единой шкале, экспертный коэффициент перевода потока в затраты принимаем
(при любом фиксированном
все результаты масштабируются одинаково и вывод о предпочтительности иерархии не изменяется). Результаты расчетов для исходной иерархии представлены в таблице 3.
Суммарные затраты всей рассмотренной иерархии составляют
=56201
В качестве альтернативы рассмотрена модифицированная иерархия (рис. 3), в которой в контур управления введены ведущие инженеры-программисты по направлениям ПЛК и SCADA в отделах разработки и интеграции ПО (руководители младшего звена).
Такое перераспределение ролей позволяет делегировать часть координационных функций на нижний уровень, снизив объём интенсивных взаимодействий, приходящихся на верхний уровень управления. В таблице 4 представлено распределение и описание потоков взаимодействия, полученных на основе экспертной оценки для альтернативной иерархии.
Таблица 3.
Расчет индивидуальных затрат управления для исходной иерархии
Table 3.
Calculation of individual management costs for the initial hierarchy
|
№ |
Руководитель |
Значение агрегированного потока |
Индивидуальные затраты руководителя |
|
1 |
Заместитель технического директора по ИТ |
120 |
14400 |
|
2 |
Начальник отдела разработки ПО |
140 |
19600 |
|
3 |
Начальник отдела интеграции ПО |
149 |
22201 |
Рис. 3. Альтернативная иерархия сектора информационных технологий АО «НПО «Спецэлектромеханика»
Fig. 3. Alternative hierarchy of the information technology sector of JSC NPO Spetselektromechanika
Таблица 4.
Распределение потоков альтернативной иерархии управления сектора ИТ АО «НПО «Спецэлектромеханика»
Table 4.
Distribution of flows of the alternative hierarchy of management of the IT sector of JSC NPO Spetselektromechanika
|
№ |
Руководитель |
Интенсивность взаимодействия внутри зоны ответственности |
Интенсивность взаимодействия с внешней средой |
|
1 |
Заместитель технического директора по ИТ |
24 |
63 |
|
2 |
Начальник отдела разработки ПО |
41 |
42 |
|
3 |
Начальник отдела интеграции ПО |
38 |
51 |
|
4 |
Ведущий инженер-программист по ПЛК (ОРПО) |
16 |
18 |
|
5 |
Ведущий инженер-программист по SCADA (ОРПО) |
20 |
19 |
|
6 |
Ведущий инженер-программист по ПЛК (ОИПО) |
14 |
22 |
|
7 |
Ведущий инженер-программист по SCADA (ОИПО) |
17 |
24 |
Показатели агрегированного потока и индивидуальных затрат для предлагаемой иерархии представлены в таблице 5.
В результате затраты всей рассмотренной иерархии составляют
=28033.
Сравнение показателей эффективности исходной и альтернативной иерархий представлено в табл. 6. Переход от базовой структуры
к альтернативной
увеличивает число управленческих вершин с 3 до 7, однако одновременно приводит к снижению суммарных затрат управления
на 28168 (50 %) и уменьшению минимакс-показателя
на 14280 (64%). Это свидетельствует о снижении как общей ресурсоёмкости управления, так и перегрузки наиболее нагруженного управленческого звена.
Таблица 5.
Расчет индивидуальных затрат управления для предлагаемой иерархии
Table 5.
Calculation of individual management costs for the proposed hierarchy
|
№ |
Руководитель |
Значение агрегированного потока |
Индивидуальные затраты руководителя |
|
1 |
Заместитель технического директора по ИТ |
87 |
7569 |
|
2 |
Начальник отдела разработки ПО |
83 |
6889 |
|
3 |
Начальник отдела интеграции ПО |
89 |
7921 |
|
4 |
Ведущий инженер-программист по ПЛК (ОРПО) |
34 |
1156 |
|
5 |
Ведущий инженер-программист по SCADA (ОРПО) |
39 |
1521 |
|
6 |
Ведущий инженер-программист по ПЛК (ОИПО) |
36 |
1296 |
|
7 |
Ведущий инженер-программист по SCADA (ОИПО) |
41 |
1681 |
Таблица 6.
Сравнение показателей эффективности исходной и альтернативной иерархий
Table 6.
Comparison of performance indicators of the original and alternative hierarchies
|
№ |
Показатель |
Исходная иерархия |
Альтернативная иерархия |
Изменение |
|
1 |
Число управленческих вершин |
3 |
7 |
4 |
|
2 |
Суммарные затраты иерархии |
56201 |
28033 |
28168 |
|
3 |
Максимальная нагрузка на менеджера |
22201 |
7921 |
14280 |
Полученные в результате расчетов экспериментальные данные подтверждают правило о том, что потоки наибольшей интенсивности должны управляться на нижних уровнях иерархий [1, стр. 210]. При степенной функции затрат перераспределение потоков снижает затраты непропорционально, поэтому увеличение числа управленческих вершин может сопровождаться снижением
и
. Таким образом, включение в состав менеджеров ведущих инженеров-программистов, несмотря на расширение технологической сети может привести к снижению затрат на управление.
Анализ данных показывает, что общая действующая структура сектора информационных технологий может быть преобразована к виду, представленному на рисунке 4.
Заключение
Выполнен анализ организационной структуры сектора информационных технологий АО «НПО «Спецэлектромеханика», в которой выявлены проблемы неравномерного распределения квалифицированных кадров в подразделениях, а также перегрузка ключевых руководителей, что увеличивает координационные издержки и снижает качество управленческих решений.
Для количественного сопоставления альтернативных конфигураций предложены два критерия: суммарные управленческие затраты всей иерархии и максимальная нагрузка на наиболее перегруженного руководителя. Расчёты по экспертно заданным интенсивностям взаимодействий показывают, что перенос части координации на нижние уровни при нелинейной функции затрат даёт существенный эффект.
Введение ведущих инженеров как младшего управленческого звена в отделах разработки и интеграции позволяет снизить суммарные затраты управления и максимальную нагрузку на руководителя. Полученные результаты подтверждают целесообразность перехода к многоуровневой модели и распределения наиболее интенсивных потоков взаимодействий на нижнем уровне иерархии.
Рис. 4. Преобразованная организационная структура сектора информационных технологий АО «НПО «Спецэлектромеханика»
Fig.4. The transformed organizational structure of the information technology sector of JSC NPO Spetselektromechanika
Практическая значимость предложенной оптимизации состоит в повышении управляемости сектора ИТ и создании условий для роста портфеля заказов без потери качества, а также в развитии компетенций отдела интеграции за счёт наставничества и локальной координации.
1. Burkov V.N., Korgin N.A., Novikov D.A. Introduction to the Theory of the Organizational System Management. Moscow: Librokom; 2009. 264 p.
2. Novikov D.A. Network Structures and Organizational Systems. Moscow: IPU RAN; 2003. 102 p.
3. Novikov D.A. Theory of Control in Organizations. 4th ed. Moscow: Lenand; 2022. 500 p.
4. Novikov D.A. Theory of Management of Organizational Systems. Introductory Course. Moscow: Institute of Control Sciences of the Russian Academy of Sciences; 2004. 81 p.
5. Rayev V.K. Organizational Systems. ITNOU: Information Technologies in Science, Education and Management. 2019;1(11):94-100.
6. Dosi G., Marengo L., Virgillito M. Hierarchies, Knowledge, and Power Inside Organizations. Strategy Science. 2021;6(4). DOIhttps://doi.org/10.1287/stsc.2021.0136.
7. Hougaard J.L., Moreno-Ternero J.D., Osterdal L.P. Optimal Management of Evolving Hierarchies. Management Science. 2021;68(8). DOIhttps://doi.org/10.1287/mnsc.2021.4185.
8. Joseph J., Baumann O., Burton R.M., Nickerson J.A. Organization Design: Current Insights and Future Directions. Journal of Management. 2025;51(3):249-308. DOIhttps://doi.org/10.1177/01492063241271242.
9. Leite L., Lago N., Melo C., Kon F., Meirelles P. A Theory of Organizational Structures for Development and Infrastructure Professionals. IEEE Transactions on Software Engineering. 2023;49(4):1898-1911. DOIhttps://doi.org/10.1109/TSE.2022.3199169.
10. Nesheim T., Gjerde K.P. Between Hierarchy and Matrix: Human Resource Allocation in Flexible Organizations. SAGE Open. 2025;15(2). DOIhttps://doi.org/10.1177/21582440251330683.
11. Zuev A.S., Smolentseva T.E., Isaev R.A. Optimization of the Task of Forming a Management System of Hierarchical Multilevel Complex Organizational Systems. Journal of Physics: Conference Series. 2021;2094(3):032034. DOIhttps://doi.org/10.1088/1742-6596/2094/3/032034.




