graduate student from 01.01.2024 to 01.01.2025
Russian University of Cooperation (Department of Economics and Customs Affairs, Postgraduate student)
graduate student from 01.01.2024 to 01.01.2025
Mytishchi, Moscow, Russian Federation
VAK Russia 5.2.1
VAK Russia 5.2.4
VAK Russia 5.2.5
VAK Russia 5.2.6
VAK Russia 5.2.7
UDC 339.1
UDC 629.3
The current reality of the automotive industry is characterized by a fundamental transformation in approaches to organizing sales processes, driven by large-scale digitalization, changing consumer expectations, and the transition from a one-time sale model to long-term service relationships with customers. According to research by Frost & Sullivan, annual spending on digitalization in the global automotive industry will reach $169 billion by 2025, doubling every five years. The economic essence of automotive retailing lies in organizing the exchange of technically complex, high-value, durable goods, where added value is created not only at the point of sale but also at all subsequent stages of interaction with the consumer through financing, maintenance, and service support. A key distinction between automotive retailing and other types of retail is the need to establish long-term economic relationships with customers, driven by the specific nature of the product—its high unit cost, complex operation, and long life cycle. This article examines classical economic theories of trade, from mercantilism to modern economics. It analyzes the evolution of concepts of trade as a process of exchange. It identifies key factors driving the transformation of automotive retail under the influence of digital technologies. It also explores the concepts of "Vehicle-as-a-Service" and "Mobility-as-a-Service" as new forms of organizing trade relations in the automotive industry. It also identifies fundamental differences between the traditional automotive retail model, focused on a one-time sale, and the modern service model, based on building long-term relationships with consumers through a comprehensive digital ecosystem of interactions, including online channels, personalized customer experiences, and after-sales service. A concept for car sales as a service has been developed. It represents a comprehensive ecosystem based not on a one-time transaction, but on long-term relationships with consumers, thereby increasing overall profits. The priority is satisfaction and convenience during the transaction and subsequent interactions using digital technologies. This concept also allows for a distinction between car sales as a service and mobility as a service, as the latter is aimed not at selling a specific car, but at providing mobility on demand through car-sharing and rental services.
car retail, service economy, digital transformation, car-as-a-service, mobility-as-a-service, retail, customer experience, automotive industry, commerce as a service, evolution of commerce
Введение
Актуальность темы исследования определяется несколькими взаимосвязанными факторами, формирующими современный контекст трансформации торговли в автомобильной индустрии и требующими теоретического осмысления происходящих изменений. Традиционное понятие торговли, ориентированное на разовую продажу товара и не учитывающее аспекты долгосрочных отношений с потребителем, не соответствует требованиям современной экономики услуг и изменившимся потребительским ожиданиям. Масштабная цифровизация автомобильной розничной торговли создает новую реальность взаимодействия между продавцами и покупателями. Концептуальное разграничение между торговлей автомобилями как услуги и мобильностью как услуги остается недостаточно проработанным в научной литературе, что создает терминологическую путаницу и затрудняет понимание сущности происходящих трансформаций.
Методы и материалы
Методологическую основу исследования составляют принципы системного анализа, позволяющие рассматривать торговлю автомобилями как многоуровневую систему взаимосвязанных экономических, технологических и социальных процессов. Теоретический базис включает классические концепции экономической теории торговли — от меркантилизма и положений А. Смита и Д. Рикардо до современных подходов, анализирующих торговлю в контексте рационального выбора и эффективного распределения ресурсов. В качестве основных методов использован комплекс теоретических и аналитических инструментов: контент-анализ научной литературы по эволюции экономических взглядов на торговлю и трансформации автомобильной розницы, компаративный анализ концепций организации торговых процессов в автоиндустрии, систематизация и классификация подходов различных экономических школ, а также концептуальное моделирование для разработки авторской концепции торговли легковыми автомобилями как услуги.
Эмпирическую и информационную базу исследования составили данные международных консалтинговых компаний (McKinsey & Company, Deloitte, Accenture, Frost & Sullivan, Oliver Wyman) о трансформации автоиндустрии и внедрении моделей Car-as-a-Service и Mobility-as-a-Service, результаты исследований цифровизации автомобильной розницы, статистика российского рынка от аналитических агентств (Автостат, ППК), научные публикации по экономической теории, маркетингу и управлению, а также материалы специализированных изданий.
Результаты и обсуждение
Формирование современного понимания торговли как экономической категории представляет собой длительный процесс эволюции научной мысли. Исторически первой школой экономической мысли, систематически рассматривавшей торговлю как предмет научного анализа, стал меркантилизм, представители которого в период с середины XV до середины XVIII веков определяли предметом экономической науки национальное богатство, отождествляя его с деньгами и рассматривая торговлю как основной источник обогащения нации. Меркантилистская концепция торговли базировалась на убеждении, что истинным богатством являются деньги, а торговля представляет собой механизм их накопления через активный торговый баланс, при чем данный подход фактически отождествлял торговлю с самой сущностью экономической деятельности.
Качественный сдвиг в понимании природы торговли произошел с появлением классической политической экономии, начало которой положил Уильям Петти, доказавший в своих трудах, что источником богатства выступает производство, а не торговля товарами, при чем истинным богатством являются не деньги, а обладание товарами. Адам Смит в своей фундаментальной работе «Исследование о природе и причинах богатства народов» развил данную концепцию, рассматривая торговлю не как самостоятельный источник ценности, а как механизм обмена созданных в процессе производства благ, при чем торговля выполняет важную функцию распределения продуктов труда между различными субъектами экономической системы и способствует углублению общественного разделения труда.
Таблица 1
Эволюция теоретических подходов к определению торговли в экономической науке
|
Экономическая школа |
Период формирования |
Предмет экономической науки |
Определение торговли |
Ключевые представители |
Применимость к автомобильной отрасли |
|
Меркантилизм |
XV-XVIII вв. |
Национальное богатство, отождествляемое с деньгами |
Основной источник обогащения нации через накопление денег |
А. Монкретьен, Т. Мэн |
Ограниченная: фокус на разовой сделке без учета долгосрочных отношений |
|
Классическая политэкономия |
Конец XVIII - сер. XIX вв. |
Производство и распределение богатства |
Механизм обмена созданных в производстве благ |
А. Смит, Д. Рикардо, У. Петти |
Частичная: учитывает производственный аспект автомобилей, но не сервисный |
|
Историческая школа |
XIX в. |
Народное хозяйство и национальные особенности |
Элемент хозяйственной эволюции страны |
В. Рошер, М. Вебер |
Средняя: позволяет учесть специфику национальных рынков |
|
Марксистская политэкономия |
Сер. XIX - XX вв. |
Производственные отношения и классовая структура |
Форма товарного обращения в капиталистическом обществе |
К. Маркс, Ф. Энгельс |
Ограниченная: классовый подход не релевантен современной практике |
|
Неоклассическая школа |
Кон. XIX - XX вв. |
Рациональный выбор и распределение ресурсов |
Процесс обмена благ на основе предельной полезности |
А. Маршалл, Л. Вальрас |
Высокая: учитывает потребительские предпочтения и рыночное равновесие |
|
Институционализм |
XX - XXI вв. |
Институты и экономическое поведение |
Институциональная система взаимодействия субъектов |
Т. Веблен, Дж. Коммонс |
Высокая: позволяет анализировать контрактные отношения и стандарты |
|
Современная экономическая теория |
XXI в. |
Эффективное использование ограниченных ресурсов |
Комплексная система обмена товарами и услугами |
Множественные подходы |
Очень высокая: интегрирует производство, услуги, цифровизацию |
Представленный в таблице 1 анализ демонстрирует, что классические экономические школы рассматривали торговлю преимущественно как процесс обмена товаров, не акцентируя внимание на сервисной составляющей данной деятельности. Переход к современному пониманию торговли как комплексной услуги потребовал существенного переосмысления её экономической сущности, что нашло отражение в работах отечественных исследователей и нормативных документах. Для систематизации современных научных подходов к определению торговли как услуги проведён анализ определений, представленных в российской научной литературе и государственных стандартах (таблица 2).
Таблица 2
Современные подходы к трактовке понятия торговли как услуги
|
Автор |
Определение |
|
Маховикова Г.А.[1] |
Торговля — это деятельность людей по осуществлению товарного обмена и акта купли-продажи. Операции по купле-продаже товаров не создают продукт, а лишь удовлетворяют потребности общества в реализации товара. Данное обстоятельство дает основание причислить эту деятельность к услуге |
|
Волкова А.А[2] |
Торговля как посредническая услуга, классифицируемая по критерию потребности населения: услуги по производству материальных благ, включая торговлю |
|
Недорезова Е.С., Новаева А.С.[3] |
Торговля как вид услуг в сфере услуг, занимающий высокие позиции в отраслевой структуре (40%) и структуре занятости населения (28,5%) |
|
Суслова Ю.Ю., Волошин А.В.[4] |
Торговля и сфера услуг как объект цифровой трансформации, где услуги торговли предоставляются хозяйствующим субъектом в процессе движения товара от производителя до потребителя |
|
Комарчева О.С., Лысенко Е.А.[5] |
Торговля как предприятие сферы услуг, подлежащее цифровой трансформации наряду с другими услугами |
|
Усова Н.В.[6] |
Торговля как часть потребительского рынка, включающая цифровые услуги и цифровую торговлю через маркетплейсы и интернет-магазины |
|
Шуйский В.П.[7] |
Торговля услугами как перспективный сегмент международной торговли, дающий стране возможность диверсифицировать экспорт, увеличить доходы и занятость |
Систематизация определений в таблице 2 выявляет ключевые тенденции понимания торговли как услуги. Анализ представленной эволюции теоретических подходов демонстрирует постепенное усложнение понимания торговли от простого обмена денег на товары до сложной системы экономических, социальных и институциональных отношений, при чем критическим моментом для автомобильной отрасли является то, что традиционные определения торговли фокусировались преимущественно на разовом акте обмена и не учитывали аспекты долгосрочного взаимодействия между продавцом и покупателем. Современная экономическая теория исходит из определения предмета как изучения поведения людей в условиях ограниченности средств для достижения поставленных целей в сфере экономической деятельности, при чем торговля рассматривается как комплексная система взаимодействий, включающая не только обмен товарами, но и широкий спектр сопутствующих услуг, информационных потоков и долгосрочных отношений между участниками рынка. Данный подход наиболее релевантен для анализа современной автомобильной торговли, характеризующейся интеграцией продажи физического товара с широким спектром финансовых, сервисных и цифровых услуг.
Развитие сферы услуг как значимого сектора экономики, представленное в таблице 3, демонстрирует фундаментальный сдвиг от товарно-ориентированной к сервисно-ориентированной экономической модели.
Таблица 3
Характеристики товарной и сервисной экономики в контексте автомобильной торговли
|
Критерий сравнения |
Товарная экономика (традиционная модель) |
Сервисная экономика (современная модель) |
|
Предмет обмена |
Физический товар (автомобиль) |
Комплексное решение (автомобиль + услуги) |
|
Временной горизонт |
Разовая сделка |
Долгосрочные отношения |
|
Источник прибыли |
Маржа от продажи |
Lifetime value клиента |
|
Фокус взаимодействия |
Момент покупки |
Весь жизненный цикл владения |
|
Роль цифровых технологий |
Минимальная (информационная) |
Критическая (коммуникационная и операционная) |
|
Модель ценообразования |
Фиксированная цена |
Динамическое ценообразование, подписки |
|
Постпродажное взаимодействие |
Ограниченное (гарантия, сервис) |
Комплексное (финансы, страхование, апгрейды) |
|
Персонализация |
Минимальная |
Высокая (на основе данных о клиенте) |
Представленное в таблице 2 сравнение демонстрирует фундаментальную трансформацию природы торговли автомобилями от простого обмена денег на физический товар к созданию комплексной экосистемы взаимодействия с потребителем, при чем данная трансформация обусловлена не только технологическими изменениями, но и эволюцией потребительских ожиданий и формированием сервисной парадигмы в экономике.
Трансформация розничной торговли автомобилями отражает фундаментальный сдвиг от товарно-ориентированной к сервисно-ориентированной экономической модели, при которой центр создания стоимости смещается от разовой сделки по реализации технически сложного товара к формированию долгосрочной экосистемы взаимодействия с потребителем на протяжении всего жизненного цикла автомобиля. Цифровые технологии становятся ключевым инструментом реализации данной трансформации, обеспечивая интеграцию всех этапов взаимодействия с потребителем — от первичного информирования через онлайн-платформы до постпродажного обслуживания через мобильные приложения и телематические системы, при чем согласно исследованиям, расходы ведущих мировых автоконцернов на информационные и цифровые решения ежегодно увеличиваются, причем на «Промышленный интернет вещей» приходится более 30% всех инвестиций в цифровизацию автомобилестроения. Трансформация затрагивает не только технологическую инфраструктуру, но и фундаментальные аспекты бизнес-модели, организационной культуры и характера взаимодействия с клиентами, переводя автомобильную розничную торговлю из плоскости разовых транзакций в пространство непрерывного сервисного взаимодействия.
Ключевую роль в реализации сервисно-ориентированной модели автомобильной торговли играют официальные дилеры, выступающие связующим звеном между производителями автомобилей и конечными потребителями и обеспечивающие не только реализацию продукции, но и комплексное сопровождение клиента на всех этапах владения транспортным средством. В условиях цифровой трансформации отношения между автопроизводителями и дилерскими центрами претерпевают существенные изменения: от традиционной модели, где дилер являлся преимущественно точкой продаж, к интегрированной экосистеме, в которой дилер становится локальным представителем бренда, ответственным за формирование клиентского опыта, соответствующего единым стандартам производителя. Производители устанавливают жесткие требования к цифровой инфраструктуре дилерских центров, внедряют централизованные CRM-системы для управления клиентскими данными, разрабатывают единые омниканальные платформы, где онлайн-взаимодействие на сайте производителя органично переходит в офлайн-обслуживание в дилерском центре, создавая бесшовный клиентский путь от первого контакта с брендом до многолетнего послепродажного сопровождения.
Современный клиентский путь в автомобильной торговле радикально отличается от традиционной модели, существовавшей еще десятилетие назад, при чем исследование Google выявило, что в трехмесячный период, предшествующий покупке автомобиля, потребитель осуществляет 900 цифровых взаимодействий, целенаправленно ища информацию об аренде или покупке транспортного средства, причем 71% этих взаимодействий происходит на мобильных устройствах. Данная статистика свидетельствует о том, что цифровые каналы стали не просто дополнением к традиционным форматам взаимодействия, а доминирующей средой принятия потребительских решений в автомобильной отрасли.

Рис. 1. Концептуальная модель трансформации торговли автомобилями от товарной к сервисной парадигме
Концептуальная модель трансформации торговли автомобилями от товарной к сервисной модели, представленная на рисунке 1, иллюстрирует ключевые стадии эволюции и факторы, влияющие на каждый этап данного процесса.
Представленная на рисунке 1 модель демонстрирует, что трансформация торговли автомобилями не является одномоментным переходом, а представляет собой эволюционный процесс, при чем ключевые драйверы изменений — цифровизация, изменение потребительских ожиданий, технологическое развитие и экономические факторы — действуют одновременно и усиливают влияние друг друга.
Концепция «Car-as-a-Service» представляет собой бизнес-модель, при которой автомобильные компании переходят от разовой продажи транспортных средств к предоставлению доступа к автомобилям на основе подписки или гибких схем владения.
Концепция «Mobility-as-a-Service» представляет собой более широкий подход к организации транспортных потребностей, при котором потребители получают доступ к различным видам транспорта через единую цифровую платформу.
Ключевое отличие MaaS от Car-as-a-Service заключается в том, что мобильность как услуга фокусируется на удовлетворении транспортных потребностей без привязки к конкретному транспортному средству, в то время как Car-as-a-Service сохраняет фокус на предоставлении доступа именно к автомобилям.
На основе проведенного теоретического анализа и исследования практик цифровой трансформации автомобильной розничной торговли предлагается следующая концепция торговли легковыми автомобилями как услуги: Процесс продажи автомобиля — это комплексная услуга, предусматривающая построение долгосрочных отношений с потребителем и на его удовлетворенность с использованием цифровых технологий на всех этапах жизненного цикла: предпродажная подготовка, кредитование, страхование, юридическое оформление, консультации, послепродажное и гарантийное обслуживание.
Данное понятие базируется на нескольких фундаментальных принципах, отличающих её от традиционного понимания торговли автомобилями. Во-первых, фокус смещается с момента продажи на весь жизненный цикл взаимодействия с клиентом, включая предпродажную стадию изучения информации, процесс принятия решения, саму покупку, финансирование, страхование, техническое обслуживание, ремонт и потенциальную замену автомобиля на новый. Во-вторых, цифровые технологии рассматриваются не как вспомогательный инструмент, а как интегральная часть торгового процесса, обеспечивающая персонализацию взаимодействия, сбор и анализ данных о предпочтениях клиента, а также предоставление проактивных рекомендаций и услуг. В-третьих, экономическая модель ориентирована не на максимизацию прибыли от разовой сделки, а на увеличение пожизненной ценности клиента через предоставление дополнительных услуг и формирование долгосрочной лояльности.
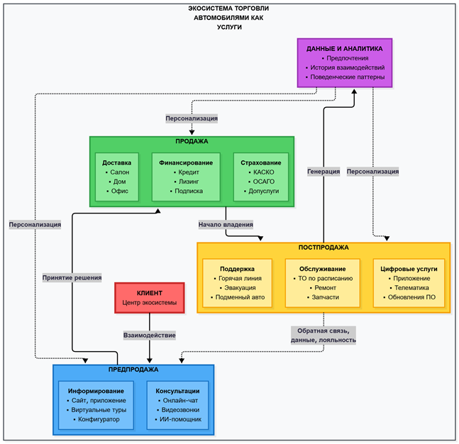
Рисунок 2 иллюстрирует структуру экосистемы торговли легковыми автомобилями как услуги с выделением ключевых компонентов и их взаимосвязей.

Рис. 2. Структура экосистемы торговли легковыми автомобилями как услуги
Представленная на рисунке 2 модель демонстрирует, что торговля автомобилями как услуга представляет собой циклическую систему, в которой каждый этап взаимодействия генерирует данные, используемые для персонализации последующих этапов и улучшения общего клиентского опыта.
Российская специфика внедрения концепции торговли автомобилями как услуги характеризуется рядом особенностей, обусловленных структурой рынка, уровнем цифровизации и культурными факторами, при чем согласно исследованию, к началу 2025 года на складах российских дилеров скопилось порядка 700 тысяч новых автомобилей, что создает предпосылки для более активного внедрения гибких моделей продаж. Объем продаж новых легковых автомобилей в России достиг рекордных 4,91 триллиона рублей в 2024 году, при этом на пять крупнейших производителей пришлось 49,1% выручки.
Практическое применение концепции торговли автомобилями как услуги требует трансформации операционной модели автомобильных дилеров и производителей, включая реорганизацию бизнес-процессов, внедрение цифровых платформ и развитие новых компетенций персонала, при чем ключевым элементом успешной реализации является создание интегрированной цифровой экосистемы, обеспечивающей бесшовное взаимодействие на всех этапах клиентского пути. Согласно исследованию Capgemini, разработавшей фреймворк для создания персонализированного и управляемого данными клиентского опыта в автомобильной индустрии, центральным элементом является сбор и интеграция разнообразных данных, включая данные нулевой стороны (самодекларированные), первой стороны (поведенческие и транзакционные), второй стороны (инсайты партнеров) и третьей стороны (приобретенные данные).
Перспективы развития концепции торговли автомобилями как услуги в России связаны с дальнейшей цифровизацией отрасли, развитием финансовых технологий, обеспечивающих гибкие схемы оплаты, и ростом зрелости потребителей в использовании цифровых каналов взаимодействия, при чем по базовому сценарию российский рынок новых автомобилей может составить около 1,38 миллиона единиц в 2025 году, что будет стимулировать дилеров к поиску новых форматов взаимодействия с клиентами для поддержания объемов продаж.
Выводы
Проведенный комплексный анализ эволюции теоретических подходов к определению торговли в экономической науке выявил фундаментальную трансформацию понимания данного феномена от простого обмена товаров на деньги в меркантилистской традиции до сложной системы долгосрочных отношений в современной сервисной парадигме. Установлено, что классические экономические школы, включая меркантилизм, классическую политическую экономию и неоклассическое направление, фокусировались преимущественно на моменте обмена и не учитывали аспекты долгосрочного взаимодействия между продавцом и покупателем, что делает их подходы недостаточными для описания современной автомобильной торговли. Выявлено, что современная экономическая теория, рассматривающая торговлю как комплексную систему взаимодействий, включающую не только обмен физическим товаром, но и широкий спектр сопутствующих услуг, информационных потоков и долгосрочных отношений, наиболее релевантна для анализа трансформаций в автомобильной отрасли.
Выявлены ключевые факторы, стимулирующие переход к сервисной модели торговли автомобилями, включая изменение потребительских ожиданий с 69% обращений через онлайн-каналы в России, рост стоимости владения автомобилем, развитие технологий Интернета вещей и подключенных автомобилей, а также формирование новых поколений потребителей, ориентированных на удобство и персонализацию взаимодействия.
Разработанная концепция торговли легковыми автомобилями как услуги определяет данный процесс как комплексную экосистему, основанную не на разовой сделке, а на долгосрочных отношениях с потребителем, где приоритетом является удовлетворенность и удобство совершения сделки и дальнейшего взаимодействия с использованием цифровых технологий, причём данная концепция фундаментально отличается от мобильности как услуги, поскольку сохраняет фокус на автомобиле как центральном элементе взаимодействия, в то время как MaaS смещает фокус на удовлетворение транспортной потребности любыми доступными средствами.
Общие выводы исследования свидетельствуют о том, что концепция торговли легковыми автомобилями как услуги представляет собой закономерный результат эволюции экономической мысли о природе торговли и практических трансформаций автомобильной индустрии под влиянием цифровизации и формирования сервисной экономики. Разработанный концептуальный подход позволяет преодолеть терминологическую путаницу между торговлей автомобилями как услуги и мобильностью как услуги, четко разграничив данные концепции по критериям объекта сделки, модели оплаты и характера взаимодействия с потребителем.
1. Toropynina A.V., Shamrina I.V. Osobennosti ucheta tovarnyh operaciy v torgovoy organizacii // Molodoy uchenyy. 2020. № 17 (307). S. 378-381
2. Volkova A.A. Sfera uslug: teoreticheskiy analiz // Izvestiya vysshih uchebnyh zavedeniy. Povolzhskiy region. Obschestvennye nauki. 2013. № 1 (25). S. 170-179
3. Nedorezova E. S. Razvitie sfery uslug v Rossii / E. S. Nedorezova, A. S. Novaeva // Aktual'nye problemy gumanitarnyh i estestvennyh nauk. – 2015. – № 11-3. – S. 156-158. – EDN UYYCNB.
4. Suslova Yu.Yu., Voloshin A.V., Pisarev I.V. Suschnost' cifrovoy transformacii organizaciy sfery uslug // Teoriya i praktika servisa: ekonomika, social'naya sfera, tehnologii. 2023. № 4 (58). S. 5-11
5. Komarcheva O. S. Ocenka stepeni gotovnosti predpriyatiy torgovli i sfery uslug k cifrovoy transformacii / O. S. Komarcheva, E. A. Lysenko // Vestnik Kemerovskogo gosudarstvennogo universiteta. Seriya: Politicheskie, sociologicheskie i ekonomicheskie nauki. – 2020. – T. 5, № 3(17). – S. 375-386. – DOIhttps://doi.org/10.21603/2500-3372-2020-5-3-375-386. – EDN UEYYYE.
6. Usova N.V. Tendencii i problemy razvitiya cifrovyh uslug na potrebitel'skom rynke // Vestnik Altayskoy akademii ekonomiki i prava. 2021. № 12-2. S. 292-298
7. Shuyskiy V.P. Torgovlya uslugami – perspektivnyy segment mezhdunarodnoy torgovli // Rossiyskiy vneshneekonomicheskiy vestnik. 2024. № 10. S. 44-55
8. Mahovikova G. A. Ekonomicheskaya teoriya : Uchebnik i praktikum / G. A. Mahovikova, V. V. Amosova, G. M. Gukas'yan. – 4-e izd., per. i dop. – Moskva : Izdatel'stvo Yurayt, 2019. – 443 s. – (Bakalavr i specialist). – ISBN 978-5-9916-5583-5. – EDN USKEPB.
9. Komarcheva O.S., Lysenko E.A. Ocenka stepeni gotovnosti predpriyatiy torgovli i sfery uslug k cifrovoy transformacii // Vestnik Kemerovskogo gosudarstvennogo universiteta. Seriya: Politicheskie, sociologicheskie i ekonomicheskie nauki. 2020. T. 5. № 3 (17). S. 375-386
10. Marks K., Engel's F. Kapital. Kritika politicheskoy ekonomii. – M.: Politizdat, 1983.
11. Petti U. Ekonomicheskie i statisticheskie raboty. – M.: Socekgiz, 1940.
12. Rikardo D. Nachala politicheskoy ekonomii i nalogovogo oblozheniya. – M.: Gospolitizdat, 1955.
13. Smit A. Issledovanie o prirode i prichinah bogatstva narodov. – M.: Eksmo, 2007.
14. Marshall A. Principles of Economics. – London: Macmillan, 1890.
15. Veblen T. The Theory of the Leisure Class. – New York: Macmillan, 1899.
16. Walras L. Elements of Pure Economics. – London: George Allen and Unwin, 1954.
17. Weber M. Economy and Society. – Berkeley: University of California Press, 1978.




